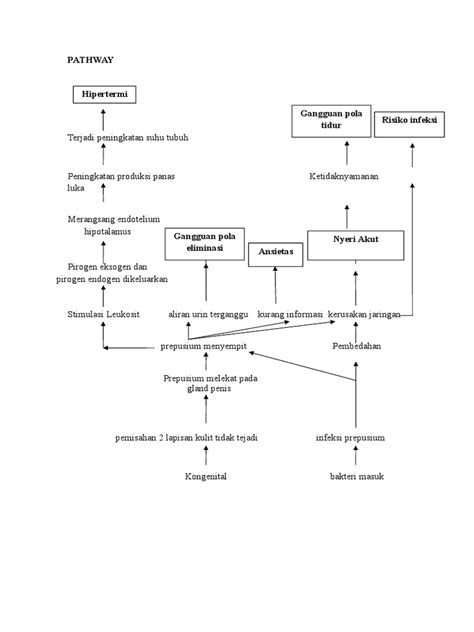
Pathway Hipertermi

Pathway Hipertermi

kenapa pada penderita hipertermi dianjurkan untuk beristirahat?

Daftar Isi

1. kenapa pada penderita hipertermi dianjurkan untuk beristirahat?


agar hipermetabolisme pada penderita tidak makinmeningkat. Penderita dianjurkan tidak melakukan pekerjaan yangmelelahkan atau mengganggu pikiranpenderita hipertiroid di anjurkan untuk beristirahat dikarenakan jika terlalu banyak melakukan aktivitas atau kegiatan akan mudah lelah. karena tubuh penderita ini bekerja lebih cepat dari pada tubuh normal manusia.

2. bagaimana pathway sirosis hati?


pathway itu sebab y? klo sebab krn mengkonsmi alkohol, mf klo salah

3. bagaimana pathway tentang personal hygiene


Perawatan diri adalah salah satu kemampuan dasar manusia dalam memenuhi kebutuhannya guna memepertahankan kehidupannya, kesehatan dan kesejahteraan sesuai dengan kondisi kesehatannya, klien dinyatakan terganggu keperawatan dirinya jika tidak dapat melakukan perawatan diri (Depkes 2000)

4. Jelaskan pengertian Busy/Pathway pada CPU


suatu sirkuit yang merupakan jalur transportasi informasi antara dua atau lebih alat alat dalam syistem komputer.
Busy merupakan lintasan komunikasi yang menghubungkan dua atau lebih perangkat komputer


5. pathway demam thypoid


maksudnya apa ya pathway demam thypoid

6. Tolong bantu jawab pathway to englis page 67-68


hopefully useful for u yaah

7. Pathway stroke itu apa ya di cari di gugel cuma kya bagan gtu?


Pathway Stroke (Jalur Stroke) adalah suatu jalur (peta) yang menggambarkan beberapa kemungkinan yang akan terjadi setelah adanya gejala suatu penyakit (dalam hal ini Stroke) untuk memudahkan/menemukan cara terbaik dalam proses pengobatan penyakit tersebut. Caranya dengan membaca sifat" dari penyakit itu sendiri, apakah masih dalam tingkat ringan, sedang, atau berat.

Semoga bermanfaat

8. Pathway to english X mapel peminatan


di translate atau apa?
kalau di translate:
Jalan menuju inggris X peminatan mapel

9. pathway to english1 hal 84 kelas 10


a.purna bhakti pertiwi museum
b.about purna bhakti pertiwi museum
c.it exhibits evidence of former president soeharto's service to the country

10. tolong bantu jawab soal dari buku pathway to english halamn 195


1) are
will be lying
2)will
are
3)will be have
will be meeting
4)will have
will be lived
5)will be have
will be not dying
6)will be working in
will be married
7)will be rich


I won't take a train but I will be take a plane
I won't leave on tuesday but I will be leave in wednesday
I won't go to jakarta I will go to Denpasar
I won't visit ny sister but I will be visiting my parents
I will Give a picture as a souvenir cause I won't give a batik clothes as a souvenir
I will spend a week cause I won't spend my 5 days

11. Jawaban buku pathway to english kelompok peminatan halaman 168


Jawaban:

Soalnya Mana Gan ??

Halamannya Juga Mana Gan ??

Enggak Ada


12. Jawaban pathway to english kelas 10 chapter 4 objektif


Jawaban:

jalan

jalan kecil

trotoar


13. AB.CD2 Pathway to English hal 32​


Jawaban:

Soalnya mana

Penjelasan:

kalau gak ada soal ny gmn mau jawab

Jawaban:

soalnya yg mana ya kak

Penjelasan:

bingung mau jawab apa


14. the correct pathway of the air as we brrath in is....​


Jawaban:

Through the nose

NOSE IS THE ANSWER


15. Bantu jawab buku paket PATHWAY TO ENGLISH kelas 12 Hal 145-147 ​


sdh di jawab kh kak boleh minta

16. Chapter 10 pathway to english


Where's the question?

#conquer or die

17. pathway to english kelas 10 hal 28 dan 29 chapter 2 ​


Jawaban:

chapter 1 = igristasi

Penjelasan:


18. yang punya buku pathway english kelas 10 peminatan tolong fotoin hal.2 dong makasii


itu bukunya kalo bukan aku cariin lagi


19. Pathway to english halaman 35


I strongly recommend that you should instruct everybody in this university to be care. The toilets should be clean and healthy so that why I would also suggest that everybody should be care in order that keeping our bodies health and clean.

ini pathway to english kelas 10 kak

20. pathway perubahan fibrinogen ke fibrin​


Pathway perubahan fibrinogen menjadi fibrin adalah common pathway atau jalur bersama. Pada jalur bersama ini, faktor yang dihasilkan oleh lintasan intrinsik dan ekstrinsik mengaktifkan protombin yang menjadi thrombin, yang kemudian mengubah fibrinogen menjadi fibrin.

Pembahasan

Pembekuan darah adalah proses alami yang membuat darah membentuk gumpalan sel darah dan fibrin (anyaman) untuk mengehentikan pendarahan ketika pembuluh darah mengalami sobek atau rusak. Unsur darah yang berperan besar dalam proses pembekuan darah adalah trombosit.

Pelajari lebih lanjut

Materi tentang proses pembekuan darah https://brainly.co.id/tugas/1701245

#BelajarBersamaBrainly #SPJ1


21. pathway sirosis hati?


Pathway Sirosis Hepatis

Sirosis Hepatis

Pengertian

Sirosis Hepatis adalah Penyakit hati yang di karakteriskan oleh gangguan struktur dan perubahan degenerasi gangguan fungsi selular dan selanjutnya aliran darah ke hati.
(Marillyn E. Doengoes 1999)

Sirosis hepatis adalah penyakit hati menahun yang difus, ditandai dengan adanya pembentukan jaringan ikat disertai nodul (Fkui, 1996).

Sirosis Hepatis adalah penyakit kronis hati akibat tersumbat saluran empedu serta pus sehingga timbul jaringan baru yang berlebihan yang tidak berhubungan yang dikelilingi oleh jaringan parut ( Brunner and Suddarth ).

Sirosis Hepatis adalah Penyakit menahun yang difus ditandai dengan adanya pembentukan jaringan ikat disertai nodul. ( Soeparman 1996 )

semoga jawabannya tepat :)

22. 3. Penurunan suhu tubuh pada tubuh bayi dikenal dengan... a. Hipoglikemi b. Hipotermi c. Hipoksia d. Hipertermi e. Hiperpireksia


Jawaban:

b. Hipotermi

Penjelasan:

Hipotermi adalah kondisi saat suhu tubuh rendah pada bayi, faktor utamanya disebabkan karena adanya penurunan suhu udara.


23. bagaimanakah pathway untuk sindro kallman


Jawaban:

sindro kallman adalah kelainan genetik dimana tubuh tidak bisa sedikit memproduksi gonadotropin releasing hormone (GnRH)


24. bahasa Inggris pathway hal 79​


Jawaban:

Her by Titus Basino

Road to Heaven by Abidah El-Khaliegy

The Century Carver by Oka Rusmini

Rooms Out Back by Nenden Lilis Aisyah

Maybe Not Yem by Ethics Juwita

Penjelasan:


25. Bantu jawab dong, Bagaimana cara membuat pathway?


Pathway atau VOC.
cara membuat pathway yaitu kita harus mencari dulu etiologi atau penyebab dari sebuah masalah penyakitnya, sehingga dari runtutan penyebab penyakit tersebut akan timbul masalah diagnosa penyakit nya.
ini biasa digunakan di ilmu keperawatan

26. write down the correct pathway or the human respiratory process​


Jawaban:

The pathway of breathing starts with the air being inhaled through the nose then passes through the nasopharynx to the oral cavity and then through the glottis. From here, the air enters the trachea, into the right and left bronchi, and then to the alveoli (tiny air sacs in the lungs)


27. Jawaban pathway to english page 233


two hundred and thirty three

28. Key Answers buku pathway english kelas XI The Seasons


kunci jawaban buku pathway bahasa inggris kelas XI The seasons
maaf kalo salah.

29. tolong yaa bentar lagi dikumpulinn pathway to english kelas 10 hal 64


D. Noun, noun
E. Verb, Verb

30. Dimanakah Penthose Posphate Pathway terletak, dan mengapa harus ada?


Jalur Pentosa Fosfat itu biasanya digunakan dalam metabolisme energi, khususnya pada bagian katabolisme. Jalur ini umumnya berlangsung sebelum proses glikolisis. Jalur ini terjadi di sitoplasma pada hewan dan plastida pada tumbuhan.

Jalur ini akan membentuk :
Fruktosa 6 - fosfat dan gliseraldehid 3 - fosfat yang akan masuk ke proses glikolisis.

Jadi, kalau ditanya mengapa harus ada? Jawabannya ya karena jalur ini berperan penting dalam proses glikolisis. Kalo gak ada jalur ini, maka tidak akan terjadi perombakan glukosa.

Video Terkait

Kategori biologi